诚信为本,市场在变,诚信永远不变...
首页
关于我们
公司简介
联系我们
服务项目
资讯中心
案例展示
荣誉证书
联系我们
在线留言
首页
关于我们
公司简介
联系我们
服务项目
资讯中心
案例展示
荣誉证书
联系我们
在线留言
none
none
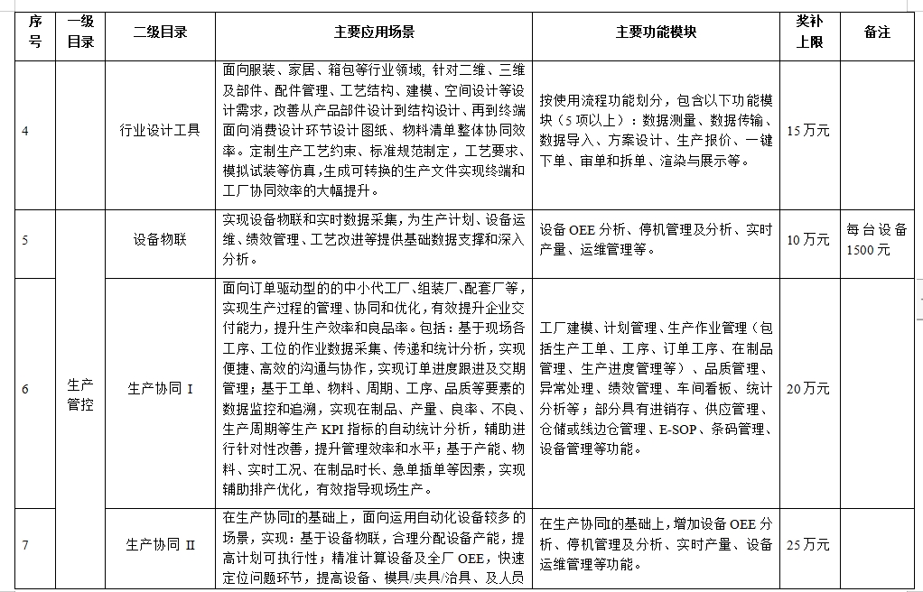
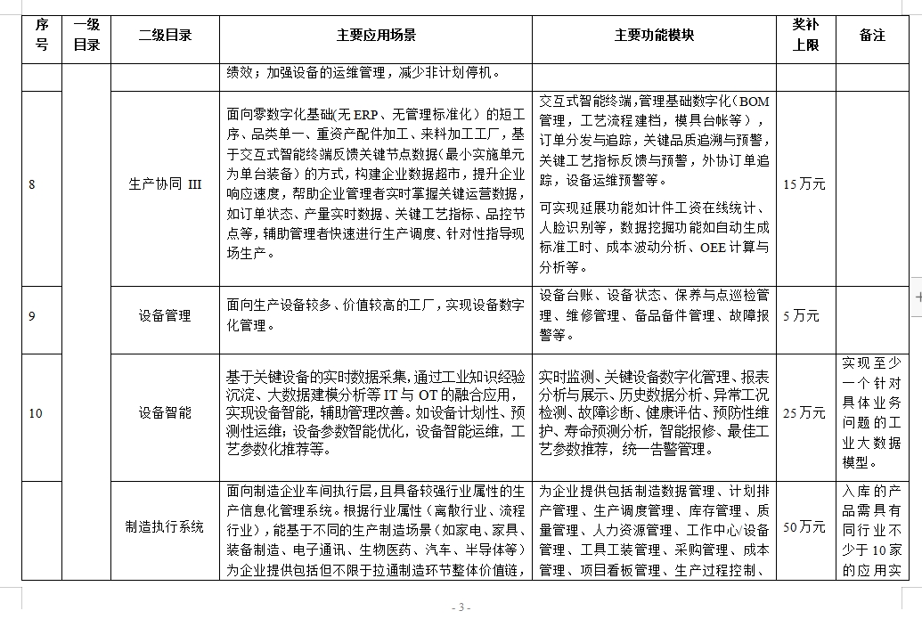
佛山市制造业“上云用云”应用产品目录(2022年)
分类:
专利版权
点击量:838
发布时间:2024-07-09
上一篇:广东省erp、crm、mes可以拿补贴合格供应商名单
下一篇: