诚信为本,市场在变,诚信永远不变...
首页
关于我们
公司简介
联系我们
服务项目
资讯中心
案例展示
荣誉证书
联系我们
在线留言
首页
关于我们
公司简介
联系我们
服务项目
资讯中心
案例展示
荣誉证书
联系我们
在线留言
none
none
新修订的《专利审查指南》将于2026年1月1日起施行
分类:
专利版权
点击量:76
发布时间:2025-12-19
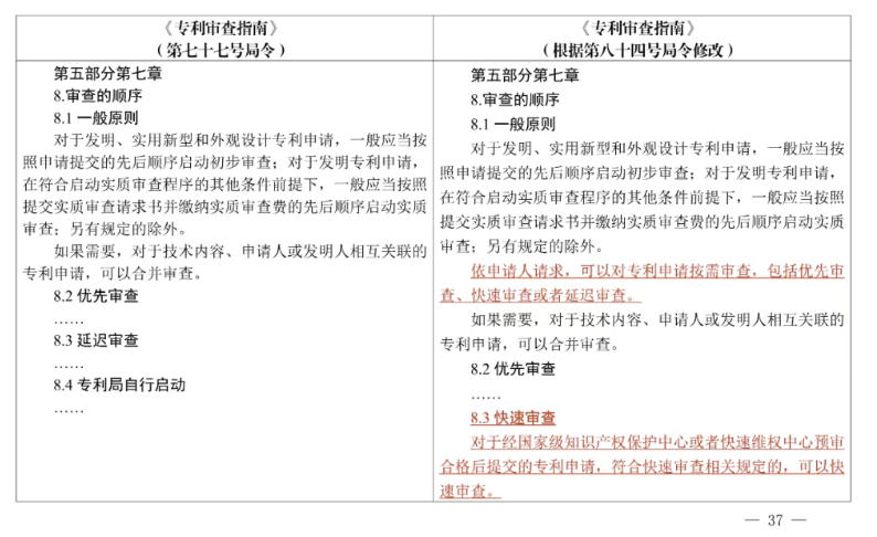
《国家知识产权局关于修改〈专利审查指南〉的决定》已经2025年9月18日第5次局务会议审议通过,现予公布,自2026年1月1日起施行。
上一篇:国家知识产权强国建设工作部际联席会议办公室发布《知识产权强国建设发展报告(2025年)》
下一篇:治理知识产权恶意诉讼典型案例